为全面落实立德树人根本任务,践行“五育并举”教育理念,引导2-6年级学生在暑期走出课堂、融入生活,通过多样化实践活动塑造品德、积累知识、强健体魄、提升审美、锤炼技能,助力学生成长为新时代全面发展的社会主义建设者,6月30日,铜山实小关工委开展暑期“五育并举打卡活动”。



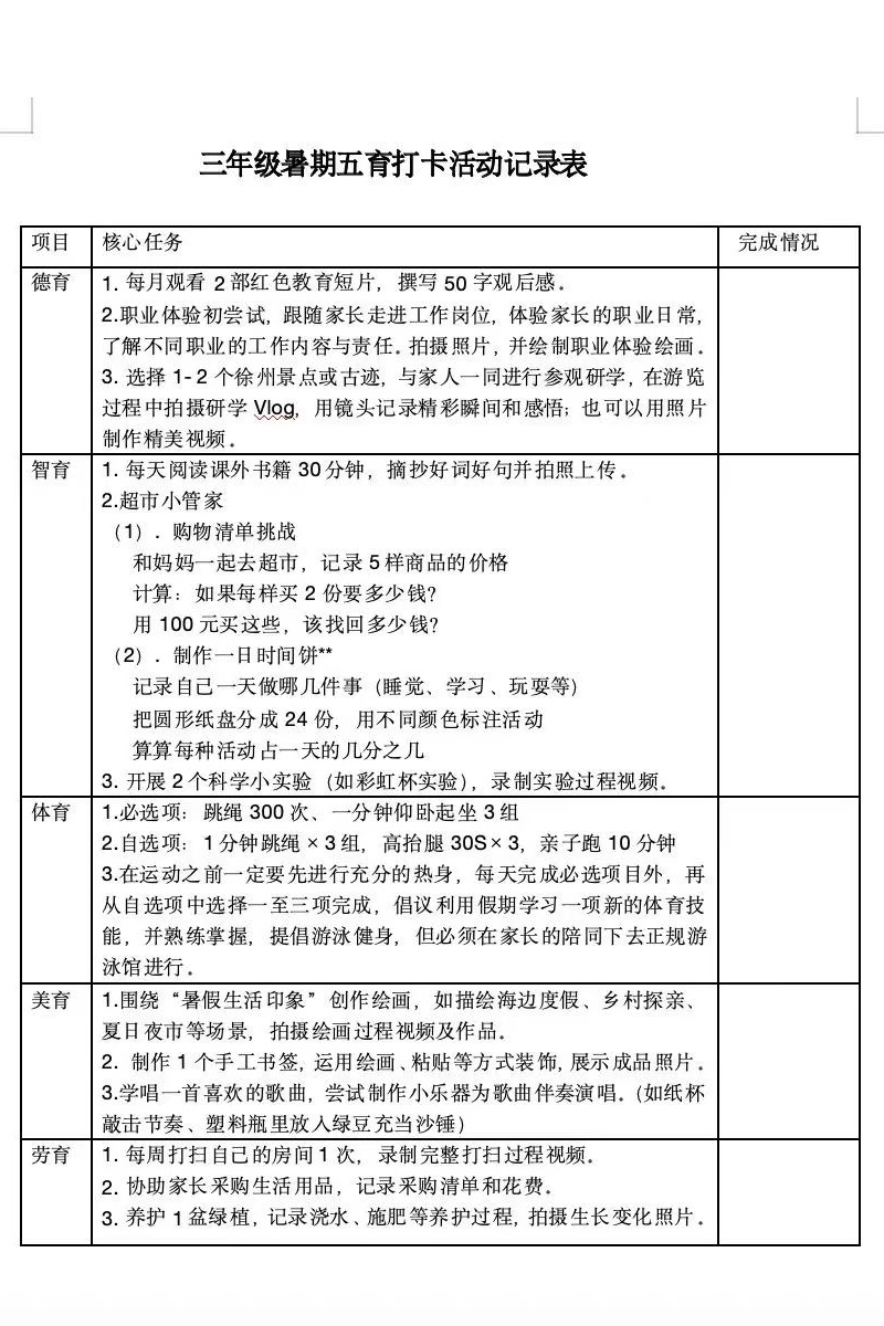
活动时间:2025年7月1日—8月29日(共8周);参与对象:铜山实小2-6年级全体学生;活动内容:本次活动围绕德、智、体、美、劳五个维度设计实践任务(详见附件),鼓励学生通过志愿服务、研学探索、体育运动、艺术创作、家务劳动等形式,在实践中全面发展。参与方式与要求:1. 日常打卡:每周一至周日,学生自主选择各年级对应五育任务,每日每个维度至少完成1项活动,每周每个维度至少完成3次有效打卡。2. 周末拓展:利用周末时间,参与社区服务、家庭主题活动、户外体育锻炼等耗时较长、实践性更强的项目。3. 记录与提交:活动过程中,请用照片或视频记录精彩瞬间。家长协助将素材整理成文件夹(按“德育”“智育”等分类命名)或电子相册,并添加简短文字说明。开学后交由班主任统一收集。激励评价:1. 学校将根据打卡次数与质量,评选“暑期五育全面发展标兵”,颁发奖状及奖品。2. 优秀打卡作品将在校公众号、宣传栏展示,激发学生实践热情。

教育是家校共育的旅程。期待孩子们在本次活动中收获成长与快乐。

责任编辑:唐子韬







